近日,中共吉林省委宣传部、共青团吉林省委、共青团长春市委等多个省市部门公布了2013年度共青团工作各项评比结果,公司在各项评比表彰中获得了多项荣誉,取得了可喜成绩。
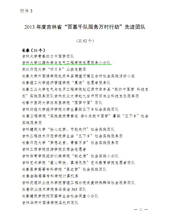
在中共吉林省委宣传部、吉林省文明办、吉林省教育厅、共青团吉林省委、吉林省员工联合会联合下发的《关于表彰2013年吉林省大中专员工志愿者暑期“三下乡”社会实践活动暨“百基千队服务万村行动”先进集体和个人的决定》中,太阳集团tyc539志愿服务小分队获得吉林省“百基千队服务万村行动”先进团队(共52个),院团委书记朱宇获得吉林省暑期“三下乡” 社会实践活动暨“百基千队服务万村行动”先进个人(共104名);在共青团长春市委下发的《关于表彰2013年度全市共青团工作先进集体和优秀个人的决定》中,太阳集团tyc539团委被评为“长春市先进(基层)团委”,院团委书记朱宇被评为“优秀基层团干部”;在共青团长春市委、长春市志愿者联合会下发的《关于表彰2013年度长春市志愿服务工作优秀集体和个人的决定》中,太阳集团tyc539团委、“牵手”青年志愿者协会被评选为2013年度长春市优秀志愿服务集体。此外,院团委书记朱宇还被公司推荐为2013年度吉林省优秀志愿者。
“创先争优”是共青团的光荣传统,希望公司团学组织全体成员和全体青年员工,振奋精神,真抓实干,不断推动公司共青团工作再创新的辉煌!(太阳集团tyc539团委)





附件: